人才培养

rcpy

人才培养方案

当前位置: 网站首页 > 人才培养 > 人才培养方案 > 正文

2025级【旅游地学与规划工程】人才培养方案

发布日期:2025-11-12    作者:     来源:     点击:

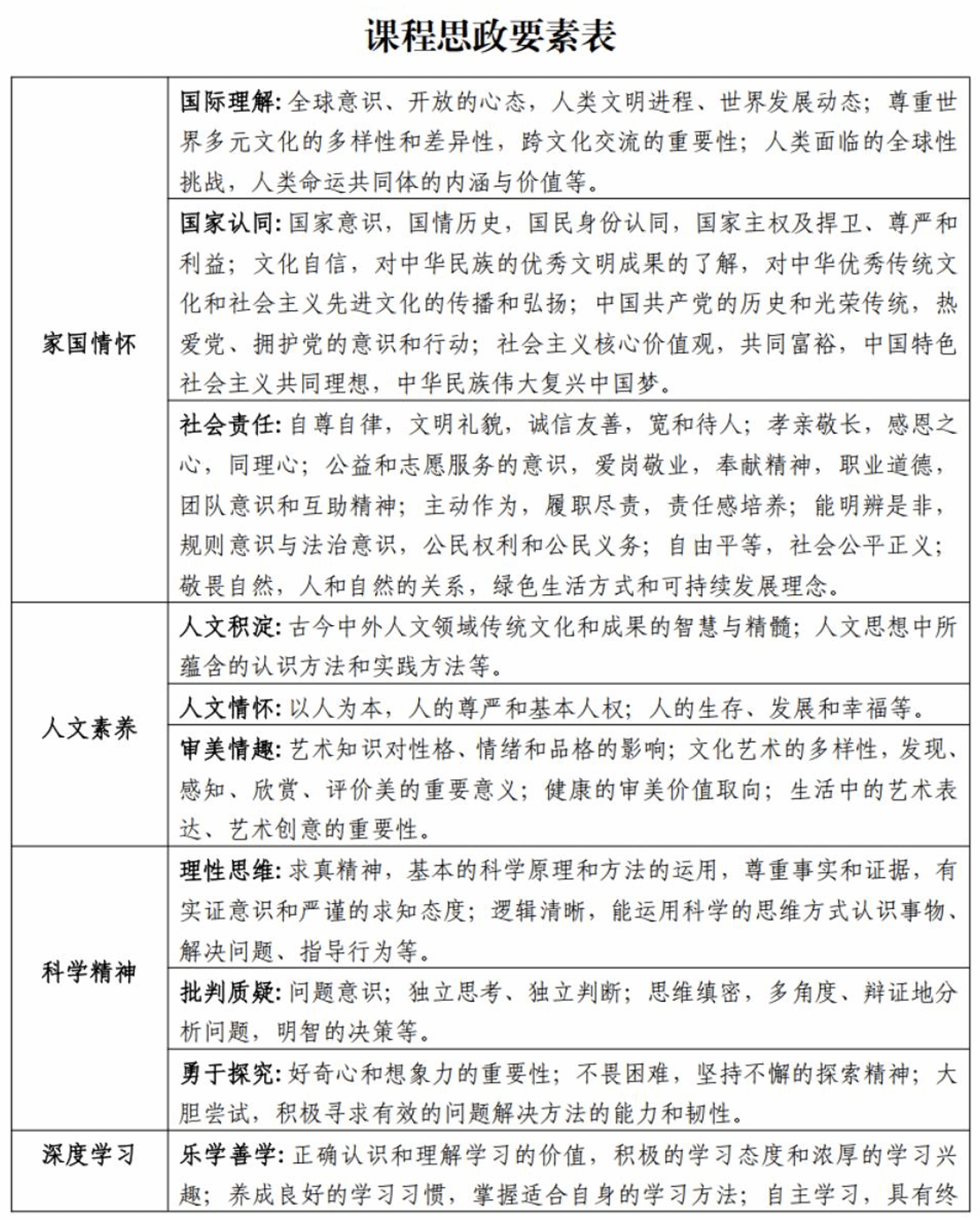
附件1

上一页 [1] [2] [3] [4] 下一页

上一条:2025级 地理科学专业(本科)人才培养方案
下一条:2025级​资源环境大数据工程专业(本科)人才培养方案

返回顶部